Context
Reimagine Labs is developing Navigator, a generative AI tool to assist the social and public sectors with research and business development. I prototyped their MVP, which included creating wireframes, AI-assisted editing interactions, and multi-layered workflows for users with limited technical experience.
Challenge
Design an AI-powered business development tool that enables non-technical social sector professionals to create grant applications and program proposals without requiring AI prompting expertise.
Outcome
I delivered the prototype and interaction flows that formed the foundation of the Navigator MVP and secured additional funding and stakeholder buy-in. These designs established the product's first set of AI interaction patterns, giving Reimagine Labs a testable prototype for pilots with nonprofits.
Learn more at: https://www.thenavigator.ai/
Competitive Analysis: Mapping AI Interaction Patterns
With limited established patterns for AI interactions, I conducted analysis of 20+ AI products to identify effective approaches.
Notion AI:
Stood out for its ability to highlight and edit specific text, offering AI-assisted options that enhance adaptability and user control. It helps users overcome prompting challenges and makes a wide range of options easily accessible.
Relume AI:
Allows users to edit specific text boxes, providing clear feedback on which sections are being edited and offering appropriate use case prompts. However, it lacks the ability for users to reject AI-generated content before replacing it or revert to previous edits.
Jasper AI:
Strong template-based generation but required significant AI prompting knowledge, making it unsuitable for our target audience.
Key Insights
Template-driven approaches outperform blank canvas interfaces for non-technical users
Progressive disclosure allows users to start simple and access advanced features as needed
Clear boundaries help users understand exactly what AI will modify
Manual fallbacks maintain user agency when AI suggestions miss the mark
User Context

Primary Users:
Social sector professionals (nonprofit staff, community organizers, grant writers)
Limited technical experience with AI tools
Need professional, evidence-based content for funding applications
Prefer familiar workflows over cutting-edge interfaces
Design Principles
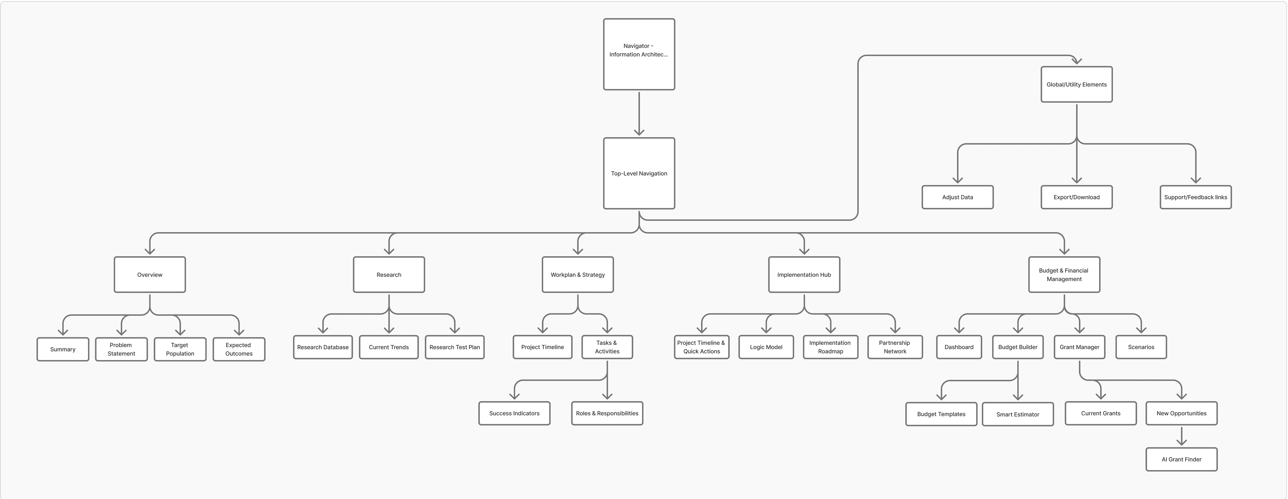
Information Architecture
Structured Templates for AI-Generated Content
AI Editing Flow Concepts
AI Editing Interactions: Supporting Control & Discovery
Foundation Data Control
I designed the “Adjust Data” flow to let users update core project details and have changes ripple across all templates. Clear warnings explain how edits shape AI outputs, combining transparency with user control. This empowers users to manage big updates confidently, without being surprised by system-wide impacts.
Impact
I established core AI interaction patterns for Reimagine Labs that became the foundation for their MVP. The prototype was instrumental in securing additional funding and launching pilot programs with nonprofit partners. Many features from the original design remain in active development as the product scales.
Note: I was not involved in user testing this prototype, as the project moved directly from design to pilot implementation.
Key Contributions
AI Interaction Framework: Developed reusable patterns for AI-human collaboration in content generation.
Template Architecture: Created all structured content templates that guide AI generation while grounding outputs in nonprofit sector standards
UI Design & User Flows: Designed the complete interface and user flows that guided engineering implementation













































